企业级职称评审材料审核系统

August 7, 2025

企业级职称评审材料审核系统 基于LangGraph框架构建的智能化职称评审材料审核系统,通过AI技术自动化处理和校验职称申报材料。

集成LangSmith调试和监控功能 - 提供完整的工作流追踪、性能监控和调试支持。

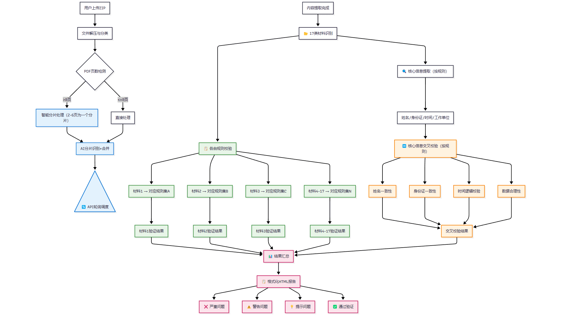
系统架构 系统采用LangGraph图形化工作流设计,包含以下主要模块:

文件处理模块 - ZIP解压、文件分类 PDF智能处理 - 页数检测、智能分片 内容提取 - AI识别、17类材料分类 规则校验 - 各类材料规则验证 交叉校验 - 核心信息一致性检查 报告生成 - HTML格式化输出

总框架图

这是第一版的框架图,展示本系统最纯粹的设计

langgraph框架图

这是Langgraph工作流编排,看似复杂,其实有几条线是错误处理,实则思路是很清晰的

职称评审系统界面

这是系统初始界面,用于上传压缩包和一些补充规则

以下是一些实战阶段发挥威力的一些证明(涉及客户材料不过多展示):

实战1 实战1佐证 实战2 实战2佐证

以下是审核报告界面:

审核报告

事实上这个项目对我启发特别大,因为我学到了结构化数据传递的重要性,虽然ai能从一堆杂乱文本提取结构,但是这并不可靠。

而现在先进的多模态大模型基本都拥有了结构化输出能力(非提示词),比如gemini-flash-2.5,这也是我在开发阶段最爱使用的大模型。

结构化数据传递的好处是,在同一材料的多次检验中保持结果的稳定性。

并且从某种角度上来说,Langgraph的存在天生就是为了让你传递结构化json,甚至可以说成为一种基本范式,你只需要修改state的结构,然后传递和维护这个state就行

学到的另外一点是公司私有模型的能力可能并不太强,也可能并不支持多模态。我花了很多时间研究如何最大化提高pdf识别准确度,然而现实告诉我,假如必须使用公司本地模型,那么pdf识别便不可能做到完美。

事实上追求完美并不可取,向下兼容亦是一种能力。

曾经我应以为傲的api轮询池机制,利用30个gemini2.5flash api并发跑识别,快速,精准地识别大量的pdf,我真的很自豪解决了这些难题,虽然最终方案被拒绝,但这仍然让我学到了很多有关文档预处理的知识。比如一些开源项目:最没用的pypdf,最难用的marker,最好用的markitdown等等

最后我想说的一点是采用先进的框架似乎不是一个好主意,事实上当公司其他人坚持用dify写rag知识库的时候,我就该意识到其实采用一个先进的框架可能难以获得团队配合,似乎更加适合独立开发者。

而Langgraph在解决这种拥有单一主题、复杂逻辑、要求精准输出的工作流编排问题时,其实是非常好用的。因为它独有的langsmith追踪平台可以清楚地看到每一步到下一步之间的数据传递是怎么样的,这对于我们这个材料审核平台而言,是至关重要的。

所以当我离职前一天给出这个改良方案时,大家的反应是很新奇的,因为这种即直观,又自由的框架非常容易维护。